Γ—

Book a Call

We will build a done for you YouTube content system for your business with high converting ads and short form videos that attract quality leads and sign new clients

Get high quality consistent YouTube content plus engaging short form videos and ads without spending hours creating them. Grow your audience, attract quality leads, and close more deals.

Short Form Content That Converts

Quick, scroll stopping videos made to go viral. Engage your audience instantly and drive real leads without heavy ad spend.

  • Optimized for TikTok, Reels & Shorts
  • Quick turnaround: record once, publish everywhere
  • Data-driven content strategy

YouTube Organic Growth

We don’t just run ads β€” we build content that works organically. Consistent posting, optimized topics, and strategic growth to bring in leads naturally.

Scale Your Business With Our Fully Done For You Ad Creatives

Our company offers flexible ad creative services including editing scripting and ideation. Choose full editing and scripting or editing only and benefit from our innovative ideation process in both cases.

βœ” Editing + Scripting
βœ” YouTube Organic Long Form Marketing
βœ” Video Ideation
βœ” Ads for Facebook
βœ” Short Form Content
βœ” Conversion Funnel System

We ACTUALLY Get Results

Screenshot 1
Screenshot 2
Screenshot 3

What Our Clients Say

Real stories from businesses that leveled up with our system.

Our 4 Step Process at Tikscale

A simple but powerful journey Watch the process flow down the line

1

Ideation & Strategy

We brainstorm research and create the blueprint for success

2

Content Creation

Our team brings ideas to life with engaging content

3

Editing & Design

We polish design and refine everything to perfection

4

Publishing & Growth

We publish scale and help brands grow worldwide

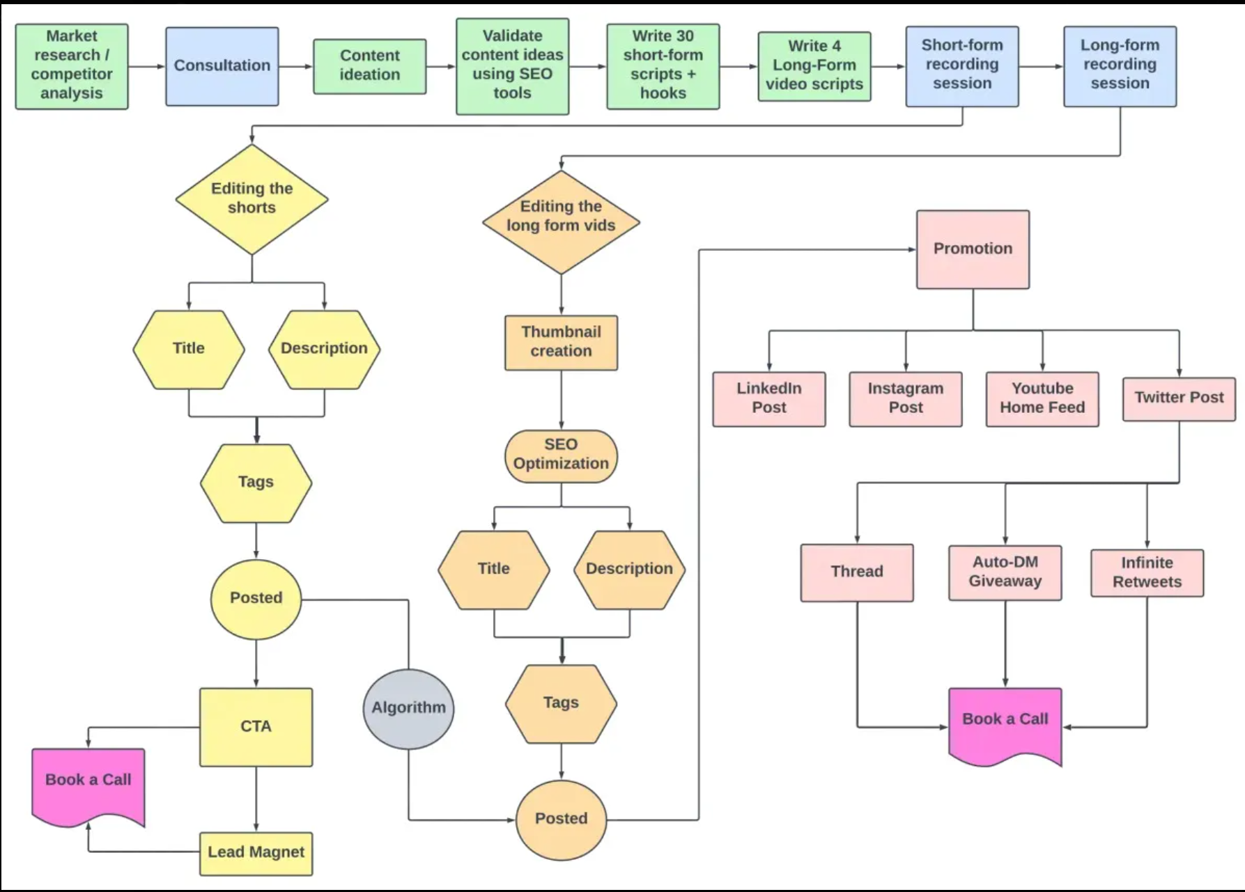
Become an Automated Content Machine

We plan your video topics, help you record, and handle all the editing and posting. A few hours of recording each month turns into content shared everywhere to bring in leads.

Automated Content Machine

Ready to Grow Your Channel?

Book a free 30-minute strategy call and let us show you how to get organic growth with high converting short form and YouTube content.

Γ—

Book a Call